分类
版本:大小:199.58 MB
类别:新闻资讯系统:Android
百观新闻app(百观)是一款一站式综合新闻服务软件。融合热点资讯、直播、广播、电视及报纸等多元媒介形态,提供权威、及时、全面的本地化信息服务;涵盖上虞区最新政务动态、民生热点与趣味活动,通过推荐、关注、专题等智能分类体系实现内容精准触达。政务服务领域,百观创新性拥有线上办事功能,支持工商登记、社保查询、水费缴纳、疫苗预约及景区导览等便民服务。需要的朋友快来下载试试吧!
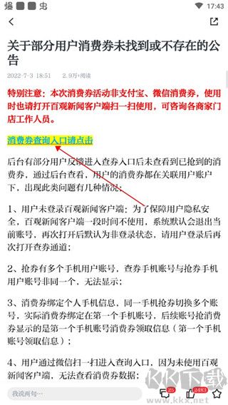
1、打开百观新闻app,选择【新闻】板块,就可以看到消费券的入口。

2、进入之后下滑,点击蓝色文字就可以查看到消费券使用的详细规则。

3、点击消费券查询入口,可以查看到已有的消费券。

4、还可以查看到消费券的使用记录,让您时刻都能了解购买了什么物品。

1、每日自动采集全国各省市新闻资讯,实时整合并推送本地及国内重要动态,为用户提供全面的地域化信息覆盖。
2、坚持事实核查原则,对事件的起因、发展及结果进行多方验证,在确保真实性与准确性的基础上发布报道,杜绝虚假信息传播。
3、致力于呈现中国社会的真实面貌,客观报道涉及法律法规、公共政策、社会民生等重要议题,助力用户获取权威、公正的资讯内容。
1、新闻推送:重大突发事件即时通知,第一时间将最新消息推送到您的手机,确保掌握实时动态。
2、视频专区:汇聚时事、社会、娱乐等多类视频内容,形式多样,直观生动,满足用户碎片化观看需求。
3、生活服务:集成实用便民功能,支持违章查询、天气预报、实时交通路况等一站式服务,提升日常生活便利性。
4、报料互动:支持用户一键上传身边新鲜事,参与新闻线索提供,与网友共同围观讨论、互动交流,表达观点与心声。
1、每日内容实时更新,无论何时上线都能获取最新、最热的新闻资讯,保持信息不落伍。
2、聚焦同城动态,本地新闻与活动第一时间推送,更有现场直播直击精彩瞬间,让您身临其境。
3、支持电子报刊在线阅读,绿色环保的无纸化阅读方式,界面清晰流畅,让您随时随地轻松读新闻。
1. 如何下载和安装百观新闻App?
您可以在手机应用商店(如华为应用市场、小米应用商店、苹果App Store等)搜索“百观新闻”,或通过绍兴市上虞区融媒体中心官网提供的下载链接获取官方正版应用,安装后即可使用。
2. 注册登录时收不到验证码怎么办?
请检查手机信号是否正常,短信是否被拦截。若长时间未收到验证码,可点击“重新发送”按钮,建议等待60秒后再试。如问题持续,可切换为账号密码登录,或联系客服寻求帮助。
3. 新闻推送为何不及时或收不到?
请确认App通知权限已开启,并在手机设置中允许百观新闻发送通知。同时,确保App在后台运行或开启“常驻通知”功能,避免因系统休眠导致推送延迟。
4. 报料内容提交后多久能被采纳?
一般情况下,平台会在24小时内对用户报料进行审核,真实有效、图文清晰的内容更易被采纳并发布。您可在“我的报料”中查看处理进度。
5. 如何查看电子版报纸?
打开App后,进入首页“读报”栏目,即可浏览当日及往期《上虞日报》电子版,支持放大阅读、翻页操作,方便快捷。
6. 直播无法播放或卡顿怎么办?
请检查网络连接是否稳定,建议切换至Wi-Fi环境重试。若仍无法播放,可尝试清理App缓存或更新至最新版本。部分直播受版权保护,可能存在地域限制。
7. 积分如何获取和使用?
用户可通过每日签到、阅读新闻、参与互动等方式获取积分,积分可在“积分商城”兑换话费、本地商家优惠券等福利。
8. 如何联系客服或反馈问题?
进入App“我的”页面,点击“帮助与反馈”,可提交问题描述或拨打官方客服电话进行咨询,工作人员将尽快为您处理。
柚子快报 v2.1.2安卓版新闻资讯27.2MB
下载
渝北掌媒app v2.5.8安卓版新闻资讯90.3MB
下载
新闻联播 v10.9.0最新版新闻资讯117.2MB
下载
兴城融媒 v3.8.8手机版新闻资讯99.8MB
下载
松原网事 v5.0.6安卓版新闻资讯14.2MB
下载
掌中玉林 v3.6.9安卓版新闻资讯65.0MB
下载
扬州发布 v3.2.1官方版新闻资讯71.39 MB
下载
奔流新闻安卓版 v11.0.2官方版新闻资讯79.70 MB
下载
看看新闻 v7.3.3最新版新闻资讯144.5MB
下载
掌上盱眙 v1.6最新版新闻资讯119.0MB
下载
温州温度新闻 v9.0.2安卓版新闻资讯124.4MB
下载
盘州全媒 v5.4.1安卓版新闻资讯47.5MB
下载
红山融媒 v1.2.0安卓版新闻资讯65.4MB
下载
张家港爱上网 v6.6.0官方版新闻资讯74.3MB
下载
潇洒桐庐 v1.0.90安卓版新闻资讯92.6MB
下载
今视频app v5.10.04手机版新闻资讯103MB
下载
今日芜湖 v5.0.4官方版新闻资讯130MB
下载
百度新闻 v8.3.7.9安卓版新闻资讯26.2MB
下载
短知句子 v3.0.6安卓版新闻资讯33.7MB
下载
华为阅读 v9.1.42免费版新闻资讯151M
下载
央视财经 v8.8.7官方版新闻资讯145MB
下载
大象新闻 v5.9.2免费版新闻资讯156MB
下载
LNReader阅读器 v1.1.19开源版新闻资讯59.6MB
下载
掌上佳木斯 v7.0.8安卓版新闻资讯25.7MB
下载
现场云 v4.0.3安卓版新闻资讯186.6MB
下载
云上黄石 v1.3.6安卓版新闻资讯84.5MB
下载
南方周末 v9.1.3安卓版新闻资讯96.8MB
下载
快科技app v5.5.0安卓版新闻资讯44.3MB
下载
故事会app v2.154免费版新闻资讯231.91 MB
下载
米尔军事 v2.9.3安卓版新闻资讯44.4MB
下载
广东体育频道手机直播 v1.3.4安卓版新闻资讯43.5MB
下载
智慧登封 v5.6.6最新版新闻资讯185M
下载
新沅江 v4.3.1安卓版新闻资讯47.0MB
下载
浩看小说 v2.7.0.2手机版新闻资讯111.23MB
下载
长佩阅读app v2.7.7.2免费版新闻资讯76.2MB
下载
呈贡融媒 v2.2.2安卓版新闻资讯45.4MB
下载
快科技 v5.4.9安卓版新闻资讯44.0MB
下载
动静新闻最新版 v8.4.1官方版新闻资讯115.98 MB
下载
金十数据app v6.32.1官方版新闻资讯180MB
下载
奔流新闻 v11.0.3最新版新闻资讯79.7MB
下载
百观新闻app最新版 v2.3.2客户端新闻资讯199.58 MB
下载
渝北掌媒app v2.5.8安卓版新闻资讯90.3MB
下载
上海长宁 v6.3.3安卓版新闻资讯89.6MB
下载
极光新闻正版 v8.6.0手机版新闻资讯147.41 MB
下载
闪视频 v4.3.3安卓版新闻资讯104.98 MB
下载
斑马体育 v4.1.2手机版新闻资讯13.1MB
下载
延吉融媒 v1.3.4安卓版新闻资讯69.7MB
下载
贵阳新闻 v6.0.1手机版新闻资讯103.8MB
下载
掌中玉林 v3.6.9安卓版新闻资讯65.0MB
下载
掌上盱眙 v1.6最新版新闻资讯119.0MB
下载
视听甘州 v3.3.6手机版新闻资讯121MB
下载
LNReader阅读器 v1.1.19开源版新闻资讯59.6MB
下载
惠安速报 v2.6.0最新版新闻资讯69.8MB
下载
云上武侯 v3.0.3安卓版新闻资讯82.3MB
下载
问政江西 v3.1.0最新版新闻资讯33.1MB
下载
南充见 v5.9.39最新版新闻资讯173.1MB
下载
草原云app v4.1.9手机版新闻资讯128.58 MB
下载
快讯 v1.1.7安卓版新闻资讯56.6MB
下载
品质滨州 v3.2.3安卓版新闻资讯78.3MB
下载
红山融媒 v1.2.0安卓版新闻资讯65.4MB
下载
潇洒桐庐 v1.0.90安卓版新闻资讯92.6MB
下载
第一现场 v8.0.6最新版新闻资讯124.5MB
下载
掌上喜德 v1.0.9手机版新闻资讯66.3MB
下载
奔流新闻 v11.0.1新闻资讯79.6MB
下载
博看书苑 v8.9.9安卓版新闻资讯20.1MB
下载
央视财经 v8.8.7官方版新闻资讯145MB
下载
人民网+ v4.14.0手机版新闻资讯69.42MB
下载
青工之家 v2.2.1.1最新版新闻资讯45.3MB
下载
上观新闻 v11.3.0官网版新闻资讯76.4MB
下载
文昌云岩 v2.0.6安卓版新闻资讯50.2MB
下载
惟德乃兴 v3.1.5安卓版新闻资讯101.0MB
下载
柚子快报 v2.1.2安卓版新闻资讯27.2MB
下载
广东体育频道手机直播 v1.3.4安卓版新闻资讯43.5MB
下载
我是延安官方版 v4.0.3安卓版新闻资讯113.22 MB
下载
上观新闻手机版 v11.1.0安卓版新闻资讯75.65 MB
下载
泰安之音 v0.4.0安卓版新闻资讯44.7MB
下载
新沅江 v4.3.1安卓版新闻资讯47.0MB
下载
中国青年报app安卓版 v4.12.17新闻资讯74.11 MB
下载
乐山发布app v1.6.1安卓版新闻资讯58.7MB
下载
淘最热点app最新版 v3.2.0正版新闻资讯37.42 MB
下载